
“中国已经恢复日本赴华免签政策”,相信有些人在网上有看到这样的消息,这个消息是否属实呢?
其答案可能要让很多人白高兴一场了,其实中国并未重启对日免签政策,这次开放的是过境免签,而不是之前的15天入境免签。

但是,对需要短期紧急来华的外国人来说,办理144小时过境免签绝对是“宝藏”首选!
据了解,为扩大对外开放,便利旅游·商务等人员往来,中国将实施区域性入境免签政策,积极研究增加更多免签国家,为来华外国人提供便利。
国庆节期间,中国国家移民局的官网上更新消息,宣布中国对部分国家开放过境免签,其中包括日本这个国家在内。

需要注意的是,过境免签政策根据过境城市不同,免签的时间也将不一样,但最多可以享受6天的免签入境,这对于短期回国的人来说是一个不错的消息。
那么,外国人想要去中国商务洽谈或短期旅游,如若要办理144小时过境免签手续需要满足什么条件呢?
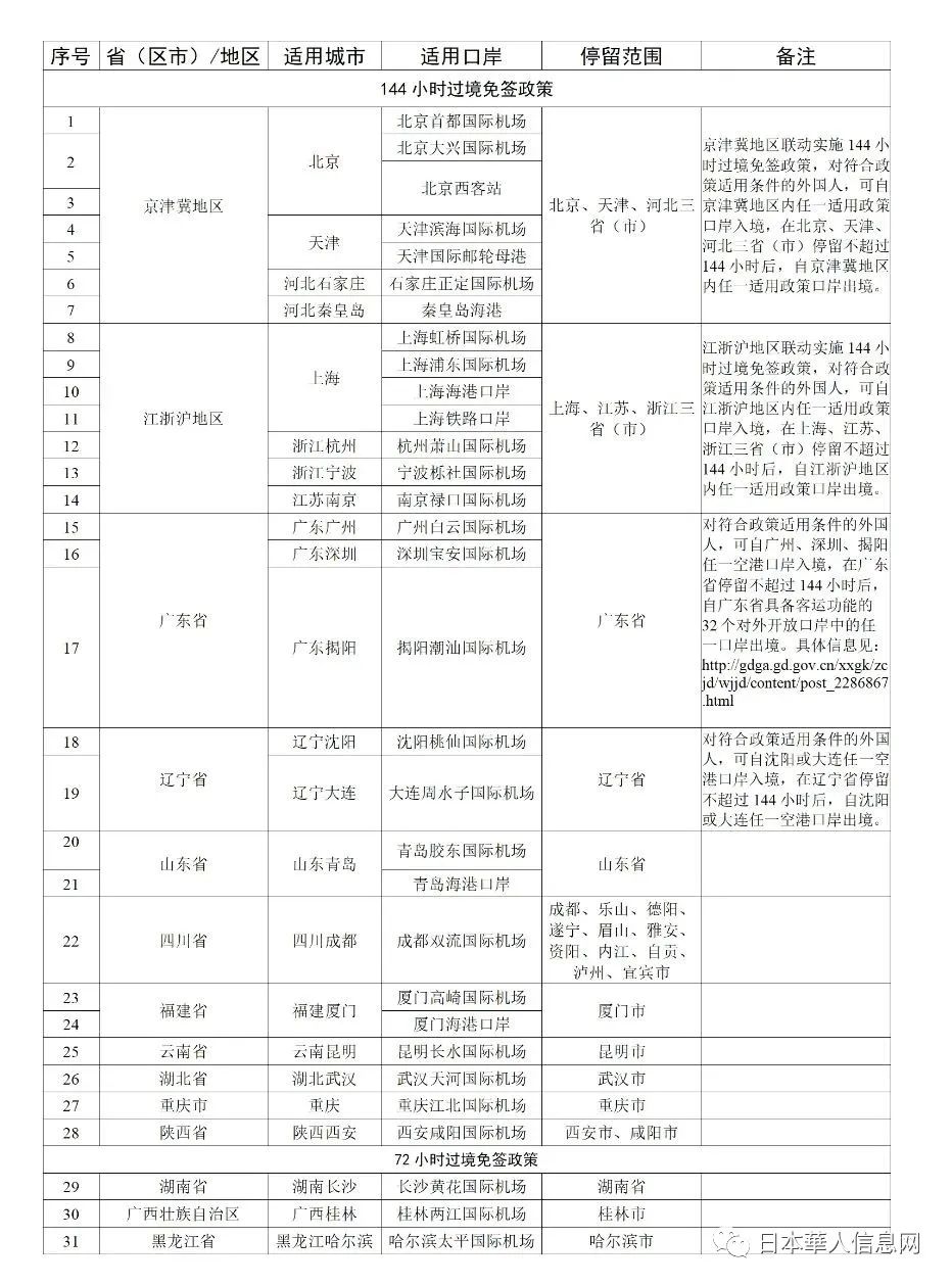
一是要属于72/144小时过境免签范围国家的公民(详细国家名单请看下表↓↓↓);

二要持有能证明本人国籍身份的有效国际旅行证件(有效期不少于3个月),符合前往第三国或地区入境条件。
三是根据申请的过境免签时长,需持有72或144小时内已确定日期及座位的前往第三国或地区的联程客票或者相关证明,填写临时入境外国人入境卡,并接受出入境边防检查机关询问。
满足上述条件的外国人,可向下图中我国20个城市的边防机关提出办理144个小时过境免签的申请,或向3个城市的边防机关提出办理72小时过境免签申请!

需要注意的是,外国人所持护照或者国际旅行证件有效期不足三个月的,或有我国签证机关拒签章戳记的,或5年内有非法出入境,非法居留,非法就业记录情形的人员,边检机关将不予签发临时入境许可,所以此类人员不能办理72或144小时的过境免签!

据了解,因为疫情,中国停止日本赴华免签正常,现在日本人要去中国都需要申请签证,中国签证中心办理签证的人爆满,而且需要相当麻烦的手续,不久前还需要采集指纹,所以大家都很期待免签政策的重启。
















请登录后查看评论内容